发布时间:2026-01-31 18:02:15来源:点击:
想不想修真穿越时空的区一进度对比,落地氪天秘OR仙丹?如下:
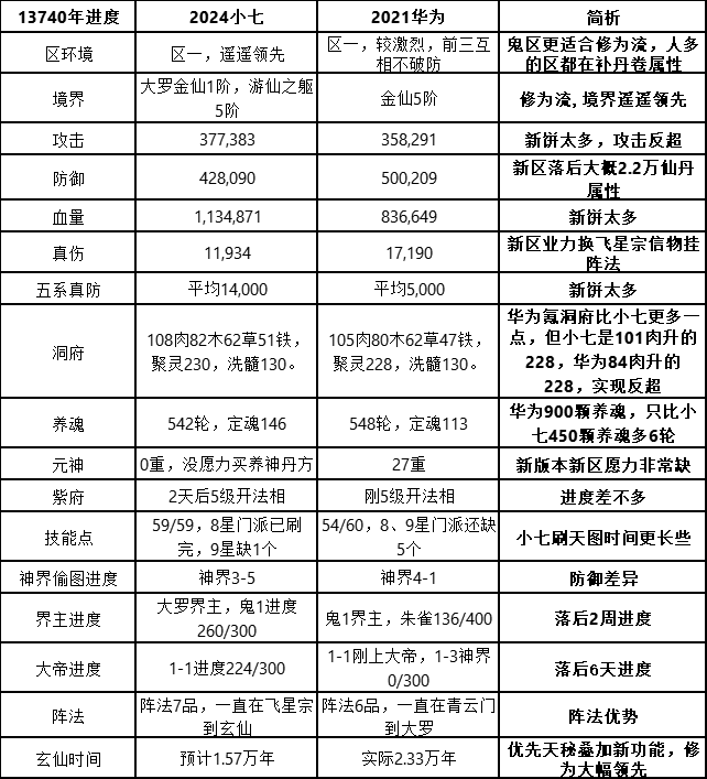
【前情提要】
小七新区,女号:2024年1月13日开区,落地2万氪,2024年6月4日1.374万年约8.5万上灵,上天后一路偷图买天秘,全天秘,无仙丹。攻防神通、修为神通;

华为老区,男号:2021年1月9日开区,落地2.6万氪,2021年6月1日1.374万年约10万上灵,大概氪了5万防御丹,1万攻击丹,1.5万天秘,攻防神通,真防神通;

13740年,对比进度如下:

【结论】
1、本文对比仅供参考,版本差了3年,并不能直观体现仙丹流、天秘流、或者均衡发展的真实差异;
2、仙丹的核心优势还是在于抢位置,通过高位置高工资,补偿修为进度,增加功德收益;
3、天秘的优势在于境界滚雪球,通过开启新境界新饼,补偿属性;
4、洞府、养魂、紫府、技能点等,同年份差异没有那么大,主要是规划差异;
5、新区新饼太多,同年份属性会比老区高。
最后,问题来了,小七新区大概多少年的时候,防御可以反超华为呢
以上就是想不想修真穿越时空的区一进度对比,落地氪天秘OR仙丹?相关内容。
2026-01-15
我的勇者【像素三国】【快速打造三国BD】
冲呀!饼干人:王国《冲呀!饼干人王国》基
新月同行神人活动
出发吧麦芬林氪九转剑士懒人向培养指北
仙境传说RO:守护永恒的爱【同人画师】你
以数织图Nonogram这种关卡应该以什
冲呀!饼干人:王国新手微零氪怎么打竞技场
飞吧龙骑士UR龙汇总
卡车人生资讯速递站:云间苍影舞蹁跹,全新