新华妙笔 安卓版下载

新华妙笔

  • 支   持:安卓系统
  • 分   类:专业工具
  • 大   小:33.87 MB
  • 版   本:v1.4.3大小:33.87 MB
  • 评   分:

  • 开发者:新华融合媒体科技发展(北京)有限公司
  • 下载量:3256次
  • 发   布:2026-03-02 00:49

手机扫码免费下载

#新华妙笔截图

#新华妙笔简介

新华妙笔App是一款专注于智能创作与知识学习的AI写作应用,涵盖AI写作、续写、校对、润色等核心功能,全面覆盖从构思到成稿的全流程需求。其汇聚14个数据库资源,支持86种写作需求,并通过五大AI工具——写作、续写、校对、润色与灵感生成,覆盖16类公文类别及94种写作场景,显著提升创作效率。

新华妙笔App内置小智AI,集成DeepSeek AI大模型满血版,为用户提供更智能的辅助支持;妙笔学习模块包含“新华问道”“学习园地”等独家内容,助力用户提升写作素养;妙笔文库则提供丰富的模板、素材与范文资源,满足不同场景下的创作需求。无论是公文写作、文案创作还是知识积累,新华妙笔都能带来顺滑、高效的创作体验,助你成为真正的写作专家。

新华妙笔App特色功能

1、妙笔AI工具·智能创作

AI写作:步骤式写作,流程简单、输出高效;

AI校对:意识形态审核,智能校对,全面精准;

AI润色:一键表述升级,智能修饰,丰富文采;

AI提纲:智构文章架构,精准拟题,规范增效。

2、妙笔学习·运筹帷幄

汇聚权威政策信息文件,打造随时可用可看的专属知识库;

采用人工智能与知识工程融合创新的智能算法,通过引导式智能问答与问答社区相结合的方式,生成高效内容的能力;

提供沉浸式学习、伴随式辅导、场景化解读的工具。

3、妙笔文库·一应俱全

由海量资料库组成,提供专业的资料学习,支持智能搜索;

汇聚范文搜索、18类素材搜索、28个规范&法定模版,满足94种不同写作需求,让写作更广泛。

新华妙笔App AI写作使用指南

1、打开新华妙笔APP,在首页点击AI写作功能;

2、选择写作分类:报告、总结、新闻、讲话等,类型:年度/季度/月度总结、述职报告等,点击下一步;

3、输入标题和关键词,继续点击下一步;

4、生成摘要内容,您可以编辑/更换摘要;

5、编辑、增删大纲,AI将据此生成全文;

6、生成完毕,点击使用内容;

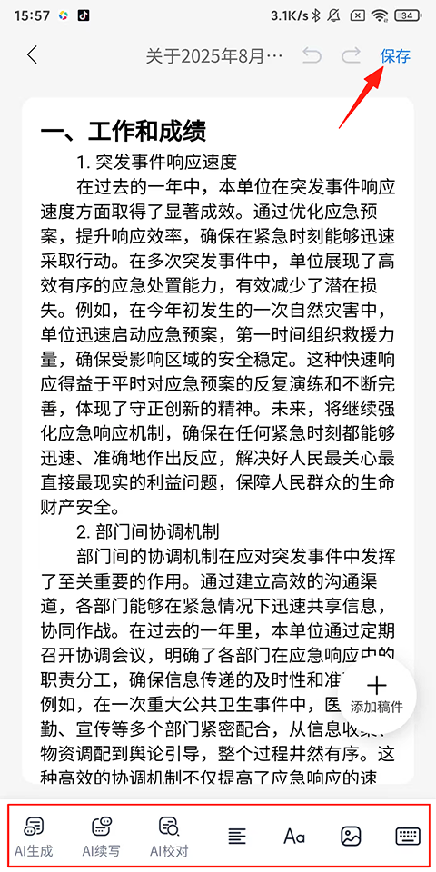
7、在编辑页使用续写、校对、插入图片等工具对全文进行修改,完成后点击右上角保存;

8、保存的文档可以在我的-我的文档中查看。

更新日志

v1.4.3版本

优化了一些体验问题